当今年轻人最想要的投胎出厂设置,可能不是长生不老、一夜暴富,而是命里带“编”。
宇宙的尽头是编制,编制的尽头是稳定。考不上公、望编兴叹的年轻人决定直接少走四十年弯路,和居委会大妈同台 PK,跳进曾经只受胡同老太太“独宠”的社区工作岗,不求别的,就图个安稳。
社区工作,也从原先“年轻人谁去干”的冷门岗位,摇身一变,成了众人眼中“旱涝保收、五险一金、周末双休还离家近”的就业香饽饽。
然而,社区工作者真的是个屹立不倒的编外铁饭碗吗?现实里的社区工作者,真有那么香?
考不上公,挤进社工
一到毕业季,面对前有大厂“996”的福报,后有年龄到了就领一份“N+1”的双重夹击,不少应届生选择扎堆考公。但带编铁饭碗,不是那么好拿,2024 年国考 77:1 的报录比背后,有多少人一战上岸,就有更多人“报国无门” [1]。
于是,考不上公的年轻人决定曲线救国,将目标对准了社工。这里的社工,并不是专业社会服务机构里的社会工作者,而是像居委会干部、网格员一样,由政府招聘来管理、服务社区的社区工作者 [2]。
年轻人对社工的追捧,从社会工作者职业水平考试(后简称为社工考试)连年上涨的报考人数就可见一斑。
与教资不同,不参加社工考试、不考取社工证,依旧可以报考社区工作者。虽然诸如北京怀柔、上海长宁等地会将社工证与薪资、补贴挂钩 [3][4],但是总体来说,社工证大多数时候只是起到一个造型上的作用。
即便用处不大,人们考证傍身的野心却不小。从 2016 年到 2022 年,社工考试的报考人数就翻了不止一番。特别在 2021 年,报名人数直接上涨了 38.2%。
到如今,人们对社工考试的热情只增不减,2024 年社工考试的报名人数已经达到了 188.9 万人 [5]。而在两年前,这一数字甚至还没超过 90 万。
如果说社工考试是“网红”,那各大省市的社区工作者招聘考试可以算得上是“顶流”。据中公教育,社区工作者招聘考试的平均竞争比已经从 2018 年的 1:7 上升到了 2020 年的 1:15 [6]。
在上海嘉定、浦东等热门地区,招录比甚至比国考还高。如嘉定区新成路街道的社区工作岗,仅招聘 5 人,却有 1066 人争着报名,竞争比高达 1:213.2 [7]。
就连曾经对此嗤之以鼻的应届毕业生,也将孔乙己的长衫扔到一旁,争考社工,即便没有编制也想上岸。
麦可思研究院发布的《2023 年中国本科生就业报告》显示,从 2018 届到 2022 届,毕业后成为社区工作者的本科生越来越多,且五年来,从事社工的毕业生就业比例增速是 48 个职业类别里的 Top 1。
社区工作者,最终还是被人们卷成了公务员平替,同样的一眼望得到头,同样的安稳,同样的竞争激烈。
上岸社工,人财两空
好不容易过了层层筛选,许多上岸社工的人们,却发现“饭碗是铁的,但饭是馊的”。
虽说早已对社工薪资有所准备,但是现实还是给了他们一顿暴击。想象中的“收入稳定”,没想到后面还跟着一句“稳定地低”。
民政部政策研究中心学者的研究显示,2020 年全国城市社工的平均工资是 3731.9 元,就算翻倍也比不上城镇非私营单位就业人员的工资。
细分到区域,只有东部地区的城市社工工资超过了全国平均水平,中部、西部地区甚至够不到月薪三千的线。
以深圳南山为例,一线社工月薪约为在岗职工平均工资的一半,收入与餐馆服务员、商场收银员相当,甚至不及小区保安 [8]。
虽然工资微薄,但要是工作清闲,社工也算是一个上班只为下班的好选择。
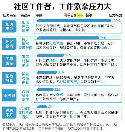
然而,我们统计了社交平台上的相关讨论,发现加班加点成牛马的员工,不仅在大厂,还在社区岗。
上岸前以为是“朝九晚五带双休”,实际上是“周末节假加班无休”。民政部政策研究中心的调查显示,有 81% 的受访者上个月周末加班过,甚至超五成的社工在节假日也加班 [9]。
手机是 24 小时开机的,工作是全年无休的,居民的投诉也是不间断的——家里进贼,楼上漏水,鸟叫太吵......理由五花八门,主打一个“有事儿您投诉”。
这还只是冰山一角,要是遇到人口普查,就得挨家挨户敲门,找不到人只能蹲守,遇到创文创城,还得上街捡垃圾、修马路。琐碎的工作外,还要应对频繁突发的检查。

上到政策宣讲、社区建设,下到纠纷调解、帮扶养老,社工就是一块砖,哪里需要哪里搬。
上级部门的排查、落实任务下发到社区,层层加码,出了问题,居民的不满自然会投射到基层社工身上,而社工往往没有权力解决,就成了居民眼中的不作为 [10]。背锅的命运避无可避:
处在社会最底层,拿最低的工资,干最累的活,背最黑的锅。
上岸低配版公务员后,社工们才想明白,原来自己赚的是个“窝囊费”,做的是个“为爱发电”,落的是个人财两空。原先的最大缺点编外,早已排不上号。
助人自助者,无法自助
比起一些摸爬滚打好几年还在职场边缘、跳槽五六回还没到 P7 职级的年轻人,社工要晋升 next level,成为社区主任并不算太难 [11]。在深圳南山,从一线社工晋升为社区主任平均只需要 2 年 2 个月 [8]。
原以为只要熬过几年,就能越老越吃香。但实际上,成为主任,就已经碰到了社区工作者的职业天花板 [12]。
要想通过社工晋升进入体制内,成为主任只是敲门砖,还得参加笔试,最终能考上的人也寥寥无几。拿河南举例,2017 年到 2020 年被招录进体制的社区主任仅占全省社工的 0.27% [13]。
尽管近年来,像湖北等地也在尝试给予优秀社工事业编或者考公考编的政策倾斜,但比例小、门槛高,实现曲线入编,终究是荆棘载途 [11]。
没前景的同时,社工还没有“钱景”。麦可思研究院的数据显示,从事社工的 2017 届本科生在毕业五年后月收入涨到了 5959 元,摆脱了月薪三千的魔咒,但涨幅却远低于全国本科生 124% 的平均数。
要是当初没踏上这条路,社工们的结局会不会不一样?
我们抽样统计了 2024 年上海市 11 个区的社工招聘简章,发现在专业有限制的岗位要求里,工商管理类、法学类、经济学类、中国语言文学类提及次数最多。
如果这些专业类的学生在分岔口选择流向了专业对口的岗位。毕业五年后,这些岗位的月收入涨幅均大于社区工作者。
当年同一个专业,如今同学已月入过万,看起来人生易如反掌,而当上社工的自己,还在为鸡毛蒜皮的小事和邻里扯皮:
你当了律师,我报了社工,大家都有光明的未来。
大部分的社工一辈子只能待在一个社区的一个岗位上,领着涨幅还没通货膨胀快的工资,埋头苦于一辈子也没编制,前途渺茫,离开是必然。甚至有的社工,入职就在为跳槽做准备 [11]。
而那些离开的人,找到新的出路了吗?
以嘉兴市为例,那些辞职的社工们,有 21.2% 的人不再死磕社工,去到与之毫不相关的企业。但也有 42.4% 的人依然就职于与社区工作相关的事业单位或公务员岗位。
和其他围城一样,里面的人在挣扎要不要出去,上岸社工,不是他们的前路,是不得已的退路,是今后上岸编制内的“跳板”,是考不上公的临时歇脚处。
更多的人挤在城外,为了“编制平替”卷上天。只是当社工也不好进的时候,渴望稳定的人们,可能还会涌向下一个“社工平替”。
(本文来源网易数读,如有侵权请联系删除)
